728x90
Ⅰ. 정의
1. 공정표란 공사의 계획과 작업 과정의 내용을 정리, 도표화 한 것이며 착공에서 준공까지 공정을 파악하는데 쓰이며, 작업의 능률을 높이고 비용을 절약하는데 기여를 한다.
Ⅱ. 종류
1. Gantt식 공정표
- 횡선식 공정표 : 각 공종별 공사 종축에 순서대로 나열 후 횡축에는 공사 예정일을 횡선으로 표시함
- 사선식 공정표 : 횡선식 같이 작업의 관련성은 없으나 세로축에 전체 시공량을 표시하고 가로축에 공사기간을 기입하여 예정과 실적 파악에 용이하다.
■장점
1) 공정표 표시가 용이
2) 공정파악이 용이
3) 수정 편리
■단점
1) 작업의 유기적 관계가 명료하지 않아 공정 전체의 메커니즘 파악에 불리
2) 주공정선을 파악하기 힘들다
3) 작업간의 관련성을 해석하기 힘들다

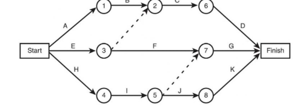
2. Network식 공정표
- PERT : 신규 또는 경험이 없는 사업에 적용하며 공기단축이 목표이다. 일정계산이 복잡하다.
- CPM : 반복 또는 경험이 있는 사업으로 공사비절감이 목적이며 1점 추정식을 쓴다.
- PDM : CPM기법을 보완하여 공정표를 더 쉽게 작성할 수 있다.
- Overlapping : PDM기법을 보완 및 응용하여 중복관계를 쉽게 표기하여 공사 프로세스를 현실감 있게 표현 함.
■장점
1) Critical Path가 있어서 공사의 특성 및 중점 관리가 용이함
2) 현장 경험이 작은 사람도 공사 프로세스를 파악이 용이하다
3) 착공과 준공일이 명확하고 기타 일정을 수치로 파악 가능함
■단점
1) 기술자의 능력치가 높지 않을 경우 작성이 어렵다
2) 작성 시간이 오래 걸린다.

728x90
728x90
'기술사' 카테고리의 다른 글
| [측량 및 지형공간정보]측량의 오차 (0) | 2022.03.17 |
|---|---|
| [토질 및 기초]지반조사 (0) | 2022.03.08 |
| [토질 및 기초]다일러턴시(Dilatancy) 란? (0) | 2022.01.06 |
| [토질 및 기초]단위중량과 비중 (0) | 2022.01.05 |
| [토질 및 기초]흙의 침하 (0) | 2021.10.08 |